| 一图看懂:巴以冲突各国如何“站队”?zt |
| 送交者: 2021年05月15日13:56:49 于 [世界军事论坛] 发送悄悄话 |
|
|
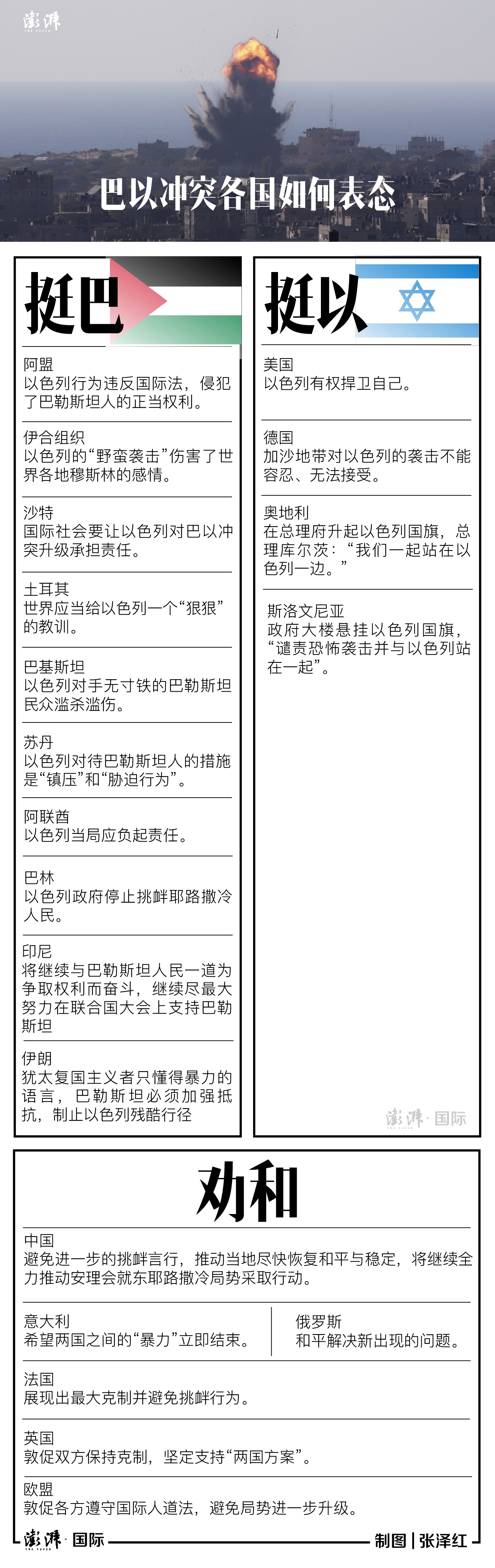
一图看懂:巴以冲突各国如何“站队”?原标题:图解|巴以冲突各国如何“站队”? 自5月10日以来,以色列与加沙地带武装爆发严重冲突,引发国际社会严重关切。 截至目前,世界多个国家和组织已对冲突作出表态。阿拉伯联盟与伊斯兰合作组织均对巴勒斯坦一方表示了绝对支持,沙特、土耳其、伊朗、巴基斯坦、印度尼西亚等穆斯林为主体的国家都对以色列提出了严厉谴责。 与此同时,美国、德国等国则对以色列表示支持。美国也是联合国安理会常任理事国当中唯一一个支持以色列“自卫”的国家。奥地利、斯洛文尼亚则在政府办公机关挂起了以色列国旗以示声援。 中国、俄罗斯、英国、法国等国则敦促各方克制,避免局势进一步升级。 ![]() 据以色列国防军14日声明,加沙地带武装人员迄今向以色列发射2000多枚火箭弹,造成以方7人死亡、100多人受伤。以军展开报复行动,空袭和炮击加沙地带武装组织上千个目标。加沙地带卫生部门14日晚表示,以军的空袭和炮击共造成巴方126人死亡、950人受伤,死者中有31名儿童和20名妇女。 联合国中东和平进程协调员托尔·文内斯兰13日在纽约联合国总部向安理会表示,新爆发的冲突是“多年来以色列和巴勒斯坦之间最严重的升级”。联合国秘书长古特雷斯同日敦促各方悬崖勒马,结束暴力,保护平民生命。 |
|
|
![]() |
![]() |
| 实用资讯 | |
|
|
| 一周点击热帖 | 更多>> |
| 一周回复热帖 |
| 历史上的今天:回复热帖 |
| 2020: | 美国马上就要宣布,台积电不得再为华为 | |
| 2020: | 美国宣布,华为不能使用任何美国技术, | |
| 2019: | 持久贸易战:Trunp阵营的考虑要点和形势 | |
| 2019: | 中美双边贸易总额占不到中国对外进出口 | |
| 2018: | 纽约时报 特朗普为何主动放中兴一马? | |
| 2018: | 那么多国家崛起,怎么偏偏就我们中国人 | |
| 2017: | 大连船厂052D建造近况曝光:已经下水正 | |
| 2017: | 当共军隐轰服役后,这文章得重写: | |
| 2016: | 大批DF21D和03式空降兵战车进驻厦门了。 | |
| 2016: | 惊人:中美共同隐瞒了半个世纪的上甘岭 | |



